✨Try! Kỳ Thi Năng Lực Nhật Ngữ N3: Phát Triển Các Kỹ Năng Tiếng Nhật Từ Ngữ Pháp (Phiên Bản Tiếng Việt)
Mua tại Shopee
Mua tại Tiki
Mua tại Lazada
Mua tại TiktokBộ giáo trình TRY! gồm một cuốn TRY! Start cho các bạn mới bắt đầu học tiếng Nhật và 5 cuốn TRY! N1, N2, N3, N4, N5 giúp phát triển các kỹ năng tiếng Nhật thông qua việc học ngữ pháp.
Bộ giáo trình này là tài liệu luyện thi thiết thực cho "Kỳ thi năng lực Nhật ngữ" các cấp độ từ N5 đến N1, giúp người học nắm chắc các điểm ngữ pháp và vận dụng chúng thông qua các bài luyện tập Nghe - Đọc.
Mua tại Shopee
Mua tại Tiki
Mua tại Lazada
Mua tại TiktokĐây chính là kết quả tất yếu, khi những kẻ có suy nghĩ vặn vẹo chúng ta lần lượt bùng nổ sau thời gian dài bị áp bức và tẩy chay trong xã hội siêu
I. GIỚI THIỆU “Series Thần đồng toán học - Phương pháp Witte” là hình thức giáo dục theo phương pháp phát triển trí năng của trẻ dựa trên sự cân bằng giữa bán cầu não
"Tư Vấn Bảo Hiểm - Những Kỹ Năng Không Ai Nói Với Bạn" là bộ sách bảo hiểm thực chiến 100% đầu tiên và duy nhất cho đến thời điểm hiện nay trong ngành bảo
Combo Trọn Bộ 6 Quyển Giáo Trình Hán Ngữ Giáo Trình Hán Ngữ Tập 1 - Quyển Thượng Bộ Giáo Trình Hán Ngữ gồm nhiều bài với nội dung từ dễ đến khó. Bắt đầu
Người gác đêm là một series trinh thám mới của Tần Minh, đánh dấu sự chuyển mình của tác giả từ thể loại thiên về khoa học giải phẫu tử thi sang phong cách trinh
Bộ sách gồm 3 cuốn: 1. Chiến Lược Mở Rộng Kinh Doanh Từ Cốt Lõi Công ty thành công nào cũng có một chiến lược cốt lõi thành công. Nhưng nhu cầu, khả năng và
Nhà xuất bản: Hồng Đức Tác giả: Nguyễn Lang (Thích Nhất Hạnh) Kích thước: 16 x 24 cm Số trang: 1162 Loại bìa: Bìa mềm, có hộp ----------------------- PHO TƯ LIỆU QUÝ VỀ LỊCH SỬ
Combo Bồi Dưỡng Học Sinh Giỏi Vật Lí 10 - 11 - 12 1. Bồi Dưỡng Học Sinh Giỏi Vật Lí 10 Tập 1 Cuốn sách tham khảo "Bồi Dưỡng Học Sinh Giỏi Vật Lí 10
Những năm gần đây tỉ lệ trẻ em Việt Nam có rối loạn phổ tự kỷ được phát hiện ngày càng tăng. Mặc dù đa số trẻ có thể hòa nhập và có một cuộc
Bộ sách gồm 6 cuốn dành cho trẻ từ 4 đến 6 tuổi, tổng số 540 trang được in màu toàn bộ. Trong đó có 960 bài tập bằng hình ảnh và trò chơi được
BÍ MẬT DINH DƯỠNG CHO SỨC KHỎE TOÀN DIỆN “Bí mật dinh dưỡng cho sức khoẻ toàn diện” không chỉ là một cuốn sách đơn thuần mà nó còn là một công trình nghiên cứu
BÍ MẬT DINH DƯỠNG CHO SỨC KHỎE TOÀN DIỆN ( Tái bản lần 2) Nghiên cứu lớn nhất về mối liên hệ giữa dinh dưỡng và sức khỏe “Bí mật dinh dưỡng cho sức khoẻ
I. GIỚI THIỆU SÁCH Sách “Hoàng Đế nội kinh” được xem là một trong tứ đại kinh điển Đông y sớm nhất hiện còn tồn tại đến ngày nay. Tuy nhiên, bộ sách không chỉ
Combo Sách Kinh Doanh Hay : Mở Rộng Doanh Nghiệp + Nghệ Thuật Tư Duy Chiến Lược - Tặng Kèm Postcard HAPPY LIFE Các doanh nghiệp muốn thì thành công thì nên một lần đọc
Combo Mở Rộng Doanh Nghiệp + Nghệ Thuật Tư Duy Chiến Lược (Bộ 2 Cuốn) "Ý tưởng dẫn dắt một công ty đi từ chiếc ao nhỏ bé, tù túng ra biển lớn có thể
Thông tin sản phẩm Mã hàng8934974178408Tên Nhà Cung CấpNXB TrẻTác giảNguyễn Nhật ÁnhNXBNXB TrẻNăm XB2022Trọng lượng (gr)200Kích Thước Bao Bì20 x 13 x 0.5 cmSố trang222Hình thứcBìa Mềm Cô Gái Đến Từ Hôm Qua
Thông tin sách: Tác giả: Nguyễn Thành Nam, Phan Phương Đạt, Dương Thành Nhân, Nguyễn Thanh Nga, Bùi Anh Tuấn. Nhà xuất bản: NXB Tổng hợp Thành phố Hồ Chí Minh. Công ty phát hành: Anbooks. Số trang: 454
Nhà phát hành: nhà sách Bảo Châu Tác giả: Bảo Châu Năm Xuất Bản: 2022 Trang : 36 trang / 1 quyển Bìa : Mềm Khổ: 29.5 x 20.5 cm Nhà xuất bản : Nhà
Bộ 2 cuốn sách dành cho công ty khởi nghiệp: Scaling Up Mở Rộng Doanh Nghiệp - 19 Kênh Thu Hút Khách Hàng Dành Cho Công Ty Khởi Nghiệp - Scaling Up Mở Rộng Doanh
Siêu Dự Báo Tất cả mọi người đều muốn nhìn xa hơn vào tương lai, bất kể vì họ đang mua chứng khoán, sọan thảo chính sách, ra mắt một sản phẩm mới hay đơn
Bí Quyết Học Tập Và Nghiên Cứu Siêu Đẳng - Bí Kíp Học Tập Và Nghiên Cứu Thông Minh - Dành Cho Sinh Viên Đại Học Về tác giả: Trịnh Xuân Khanh - Tác giả
Tâm Lý Học Và Đời Sống Hiểu biết tâm lý con người là một lợi thế trong các hoạt động tương tác xã hội. Nghiên cứu và ứng dụng thành tựu của môn khoa học
TƯ DUY NHANH VÀ CHẬM Chúng ta thường tự cho rằng con người là sinh vật có lý trí mạnh mẽ, khi quyết định hay đánh giá vấn đề luôn kĩ lưỡng và lý tính.
+ Chương trình chuẩn kết hợp theo cả 3 bộ sách: Cánh Diều, Kết Nối Tri Thức với Cuộc sống và Chân trời sáng tạo + Hệ thống kiến thức rõ ràng theo 23 chủ
Combo Tâm Thư Nhà Doanh Nghiệp + Tâm Thư Nhà Lãnh Đạo - Tâm Thư Nhà Doanh Nghiệp Tôi tin rằng làm cha mẹ ai cũng mong muốn con cái mình giỏi giang, thành đạt
ESG Quan Trọng Nhưng Không Đặc Biệt Hơn Tôn giáo bắt đầu bằng đức tin, nhưng khoa học bắt đầu bằng sự hoài nghi nghiêm túc. Cuốn sách này, giống như mọi câu trả lời
Đường Xưa Mây Trắng - Theo Gót Chân Bụt (Bìa Cứng) ------------ Đường Xưa Mây Trắng - Theo Gót Chân Bụt Đường Xưa Mây Trắng là một câu chuyện vô cùng lý thú về
Phương Pháp Giáo Dục Sớm Montessori Cho Trẻ Từ 0 - 3 Tuổi Tác giả Kannari Miki Người Dịch Mai Đỗ NXB NXB Dân Trí Năm XB 2020 Ngôn Ngữ Tiếng Việt Trọng lượng (gr)
1: DẠY CON QUẢN LÝ TIỀN BẠC TÁC GIẢ: Rashmi Sirdeshpande Dịch giả: 1980Edu THÔNG TIN XUẤT BẢN: Giá bìa: 139.000 Số trang: 164 Mã EAN: 8936066697385 NXB liên kết: NXB DÂN TRÍ Sách do
Công ty Học Liệu Sư Phạm giới thiệu: Sách - Combo Đại cương Lịch sử Việt Nam Tập 1- Tập 2 - tập 3 Tác giả: Nhiều tác giả Số trang: 1228 trang / 3
Combo Dr. Seuss - Ngôi Nhà Ngôn Ngữ (Bộ 5 Cuốn) Vào những năm 50 của thế kỷ 20, giới giáo dục Mỹ đau đầu với hiện trạng năng lực đọc hiểu của trẻ em
Montessori từ lâu đã được xem là phương pháp giáo dục giúp trẻ phát triển toàn diện về cả thể chất lẫn trí tuệ ngay từ sớm Bộ sách “Montessori phương pháp giáo dục sớm
Khởi Nghiệp Kinh Doanh Tinh thần kinh doanh và nỗ lực khởi nghiệp vừa là xu thế vừa là động lực quan trọng để phát triển kinh tế thế giới nói chung và Việt Nam
Combo Manga - Thám Tử Lừng Danh Conan - Bản Nâng Cấp: Tập 31 - 40 (Bộ 10 Tập) 1. Thám Tử Lừng Danh Conan - Tập 31 Xác chết kì lạ được phát hiện
Combo Vũ Điệu Của Thần Chết + Giai Điệu Tử Thần - Vũ Điệu Của Thần Chết Vũ điệu của Thần Chết là sự trở lại đầy ấn tượng của nhà hình sự học lừng danh
BỘ SÁCH THÔNG THÁI Sách Minh Triết: Giúp HIỂU ĐỜI - THẤU ĐẠO Con đường mà tất cả nhân sinh đều đi qua: Sơ khai, Lý trí, Thông thái, Hợp nhất. Từng giai đoạn có
GIẢI MÃ SIÊU TRÍ TUỆ 10 quy tắc gia tăng hạnh phúc, khơi nguồn thức tỉnh và nâng tầm ảnh hưởng Điều gì sẽ sảy ra nếu con người cứ vô thức sống theo những quan
Bộ 4 cuốn sách về Tư duy Phản Biện của Thinknetic 1. Tư duy phản biện từ làm quen đến thói quen: 9 tiêu chuẩn, 8 yếu tố, 7 đặc điểm đối với nhà tư
Triết Lý Lãnh Đạo Park Hang Seo hế kỷ XX là thời đại của phong cách lãnh đạo “thu hút”. Một chút bí ẩn, tài năng và khả năng khơi gợi cảm hứng mạnh mẽ
Combo Kỹ Năng Tư Duy - Kỹ Năng Sống : Này Cô Gái, Thức Tỉnh Đi!+Nội Tình Của Ngoại Tình ( Tặng Kèm Bookmark Green Life) 1)Này cô gái,thức tỉnh đi! Con đường đi qua
Tư Trị Thông Giám - Tập 11 Nối tiếp tập 10, Tư trị thông giám tập 11 bắt đầu từ nửa cuối thế kỷ thứ VI, khi đất nước Trung Quốc bước vào quá trình
Combo Ehon cần có dành cho lứa tuổi 3-6 ( 10 cuốn): 1. Chuyện những chiếc răng 2. Chuyện xì hơi 3. Mako và chuyến phiêu lưu trong bồn tắm 4. Món quà từ cửa
Nhìn Mặt Là Bắt Hình Dong 22 phương pháp đọc thấu diễn biến tâm lý qua ngôn ngữ hành vi Trong thời đại hiện nay, sự cạnh tranh hết sức khốc liệt, việc quan sát
Combo Những Nguyên Tắc Thành Công - Vươn Tới Đỉnh Cao Từ Xuất Phát Điểm Hiện Tại và Search Inside Yourself - Tạo Ra Lợi Nhuận Vượt Qua Đại Dương Và Thay Đổi Thế Giới
Combo Làm điều quan trọng + Sức mạnh của tập trung Combo gồm 2 cuốn: 1. Làm Điều Quan Trọng Lời giới thiệu được viết bởi nhà đồng sáng lập Google, Larry Page, cho quyển
Combo Làm Chủ Bình Minh - Sống Đời Xuất Chúng - CLB 5 Giờ Sáng và 365 Ngày Thong Dong Làm Chủ Bình Minh - Sống Đời Xuất Chúng - CLB 5 Giờ Sáng Nhà
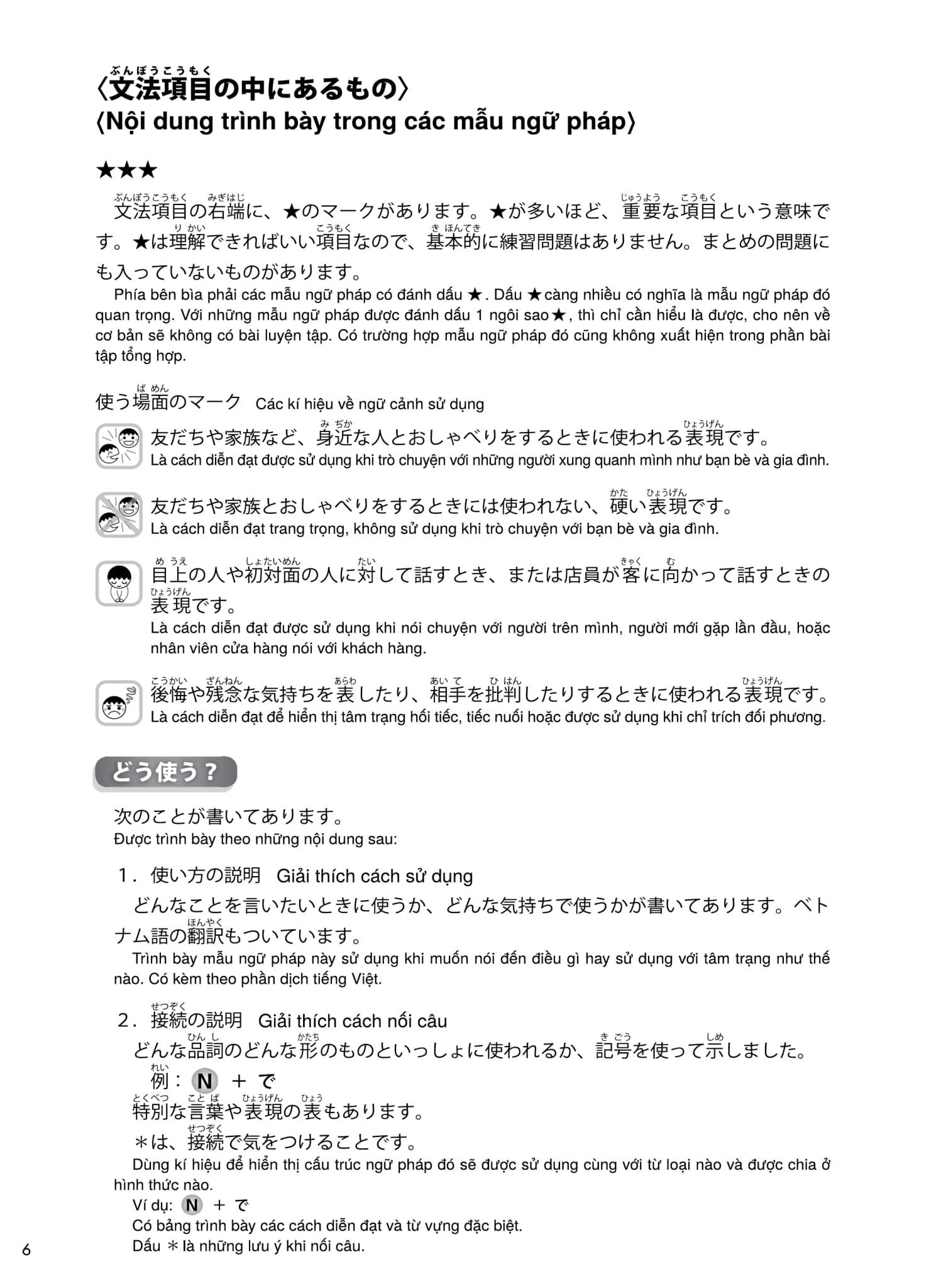
Có rất nhiều bạn đã và đang chật vật với việc học ngữ pháp Tiếng Anh. Các bạn thấy ngữ pháp TA quá rộng, khó học, khó nhớ. Có bạn thì lại rất thạo ngữ
Có rất nhiều bạn đã và đang chật vật với việc học ngữ pháp Tiếng Anh. Các bạn thấy ngữ pháp TA quá rộng, khó học, khó nhớ. Có bạn thì lại rất thạo ngữ
Tác phẩm kinh điển của văn học Séc được dịch sang tiếng nước ngoài nhiều nhất. Karel Čapek từng nhận xét về cuốn sách: "Ở nhà trường, các thầy cô thường bảo chúng ta rằng sự
Những Đòn Tâm Lý Trong Bán Hàng (Tái Bản 2018) Những đòn tâm lý trong bán hàng chính là nghệ thuật bán hàng mà Brian Tracy, một doanh nhân thành đạt, đúc rút từ chính
Vấn đề đầu tiên mà các nhà đầu tư nước ngoài muốn đầu tư vào Việt Nam gặp phải hiện nay đó là các rào cản về hiểu biết pháp lý trong khi Việt Nam
Giới thiệu: 1. Sao chúng ta lại ngủ Là cuốn sách về giấc ngủ đầu tiên được viết bởi chính một chuyên gia khoa học hàng đầu, giám đốc Trung tâm về Khoa học Giấc
Thuật Đắc Nhân Tâm (Tái Bản 2020) Điều gì có thể chinh phục lòng người? Có phải ai sinh ra cũng có những phẩm chất hay sự nhạy cảm và tinh tế để gặt hái
Nghệ Thuật Diễn Thuyết Để Thành Công Diễn thuyết không chỉ là kỹ năng trình bày trước đám đông mà còn là một môn nghệ thuật đầy quyền năng. Với cuốn sách Nghệ thuật diễn thuyết
Bí Quyết Học Đâu Nhớ Đó Quyển sách này sẽ thay đổi cuộc đời bạn. Nó sẽ giúp bạn học hành tấn tới, học đâu nhớ đó hay xuất sắc vượt qua các kỳ thi,
SỨC MẠNH CỦA THÓI QUEN Chìa khoá quan trọng nhất để mở cánh cửa thành công chính là sự kết hợp nhuần nhuyễn những thói quen tốt với nhau. Câu hỏi đặt ra là làm
Combo Sách Kỹ Năng Thay Đổi Con Người: Tuổi Trẻ Đáng Giá Bao Nhiêu (Tái Bản) + Dám Bị Ghét + Sống Thực Tế Giữa Đời Thực Dụng / đã đến lúc thay đổi con
Suy Nghĩ Lớn , Hành Động Nhỏ Mọi người thường cho rằng có 3 cách để gia tăng lợi nhuận của một công ty, đó là cắt giảm biên chế và chi phí, thu nhỏ
1. Để Thế Giới Biết Bạn Là Ai Được xem là người khai sinh ra bộ môn khoa học về thành công, Napoleon Hill đã dành gần như trọn đời để phân tích, nghiên cứu,
Tôi, tương lai và thế giới Tôi, Tương lai & Thế giới ra đời đúng vào thời điểm cần thiết nhất đối với Việt Nam. Môi trường sống của chúng ta, kể cả ở Việt
👁️ 262 | ⌚2025-09-28 21:40:24.734
#2 ÔN NƯỚC RÚT N3: Luyện nhanh 40 câu ngữ pháp chuẩn CONCEPT ra đề JLPT mới nhất
Chiến thuật N3: Lấy trọn 60 điểm Từ vựng - Hán tự - Ngữ pháp - JLPT N3 biến KHÓ thành DỄ

#2 ÔN NƯỚC RÚT N3: Luyện nhanh 40 câu ngữ pháp chuẩn CONCEPT ra đề JLPT mới nhất
Chiến thuật N3: Lấy trọn 60 điểm Từ vựng - Hán tự - Ngữ pháp - JLPT N3 biến KHÓ thành DỄ

+ CHI TIẾT - 100% da bò tự nhiên - Chất liệu: Da bò Pebbled mềm mại - Màu da: Vàng cam - Kiểu dáng: Đứng – Gập 2 - Khóa kéo: Không - Kích
4P's có nghĩa "For Peace" - cho Hòa Bình tràn ngập trên toàn thế giới. Tham vọng ở Pizza 4P's không chỉ đơn giản là "Một nhà hàng Pizza tuyệt vời" mà chúng tôi có
Le Monde Steak là hệ thống Bít Tết theo phong cách thành thị Pháp đầu tiên tại Việt Nam, nơi thực khách tự do trải nghiệm những món ăn mang hương vị Pháp đầy lôi
Sôi nổi, phóng khoáng, vui nhộn chính là tinh thần mà Yakimono – Quán thịt nướng Nhật Bản muốn mang đến cho bạn. Trái ngược với khung cảnh yên bình bên ngoài, chỉ cần đẩy
Hoa Yêu Thương là bông hoa được ghép từ nhiều trái tim với mong muốn kêu gọi mọi người hãy chia sẻ yêu thương nhiều hơn. Cuộc sống sẽ tốt hơn rất nhiều nếu chúng
Gyu-Kaku nhập thịt tươi và cắt từng lát một tại nhà hàng để đảm bảo độ tươi ngon. Nước tương và miso truyền thống Nhật Bản chúng tôi dùng cho sốt và ướp thịt kĩ
Hạn sử dụng: 2025-12-31 00:00:00 Potico là điện hoa chuyên cung cấp bó hoa yêu thương và quà tặng ý nghĩa hàng đầu tại Việt Nam. Potico luôn miễn phí giao hàng trong khu vực
Nếu bạn là người Hàn Quốc sinh sống hoặc làm việc xa nhà, bạn nên ghé qua Butoomac để cảm nhận hương vị quê hương. Đây là những nhà hàng rất nổi tiếng ở Hà
Ra mắt thương hiệu tại Hà Nội với cơ sở đầu tiên Hàng Bông vào năm 2016, hiện nay, Don Chicken đã có 14 cửa hàng tại Hà Nội, Quảng Ninh, Bắc Ninh, Thanh Hóa
MIYEN - Nét chấm phá Nhật Bản tinh tế đầy duy mỹ. Miyen Japanese Fusion Cuisine mong muốn đem đến cho Quý Thực khách trải nghiệm bầu không khí giao thời của một đất nước
Với phương châm: “Nơi ẩm thực Hồng Kông được tôn vinh và chăm chút. Chúng tôi mang đến quý khách sự trải nghiệm tuyệt đối từ vị giác đến văn hóa ẩm thực”. Baoz Dimsum
A Mà Kitchen - Stay Vietnam, Taste HongKong Trở về Hồng Kông 40 năm trước, A Mà - Bà Nội của một gia đình Trung Hoa là người luôn tận tụy chăm lo từng bữa
Thương hiệu bánh donut thơm ngon, và những ly cà phê đậm đà, mang đến không gian thân thiện để kết nối mọi người. CRISPY DONUTS luôn cập nhật hương vị mới, đảm bảo mỗi
Đến Hệ thống tiNiWorld, các bậc phụ huynh hoàn toàn có thể yên tâm vì con yêu của mình được bảo vệ an toàn nhất. Tất cả các thiết bị đồ chơi tại đây đều
BORNGA VIỆT NAM: Là chi nhánh thuộc thương hiệu và chuỗi hệ thống nhà hàng nổi tiếng toàn cầu Bornga, Bornga Việt Nam hân hạnh phục vụ những món ăn mang đậm nét truyền thống
Otoké Chicken tự hào là thương hiệu gà rán của Việt Nam - được đầu tư và quản lý bởi Quỹ đầu tư VI (VIGroup) – một công ty quản lý quỹ chuyên nghiệp, chuyên
Với sự ra đời của cửa hàng đầu tiên tại Việt Nam vào năm 2007, chuỗi cửa hàng TOUS les JOURS khẳng định vị trí dẫn đầu trong phân khúc cao cấp bánh và cà
Bạn đang lên kế hoạch cho một bữa tiệc ấm cúng, một buổi hẹn hò hay một buổi liên hoan cuối năm? Đừng bỏ lỡ voucher tiền mặt từ Ssamjang - Nướng & Cuốn Chợ
Shang Chi - Taiwanese Rotary Hotpot là con tàu trải nghiệm và khám phá thiên đường lẩu Đài Loan đầy màu sắc và đa dạng. Shang Chi cũng là sự giao thoa giữa yếu tố
Không gian rộng rãi và sạch sẽ, nhân viên thân thiện, nhiệt tình chắc chắn là điểm đến lý tưởng cho một cuộc hẹn tại Spicy Box. Đến với Spicy Box bạn sẽ được hóa